9月起,全国多地对电动车的管理迈入新阶段。从内蒙古的全面规范到甘肃武威的链条式覆盖,从河北辛集的交通违法严查,再到湖北广水的禁行区域划定,一系列新规的实施,不仅彰显了各地政府对电动车管理的决心与力度,更为大家的安全出行提供了有力保障。
9月/1日
起
内蒙古
《内蒙古自治区电动自行车
管理条例》施行
《条例》共分七章47条,系统规范了电动自行车生产、销售、登记、通行、停放、充换电、消防安全等各环节的管理要求。
在加强配套设施建设,严格消防安全管理方面,要求旗县级以上人民政府将电动自行车停放场所和充换电设施建设纳入相关规划,加大投入。新建、改建、扩建道路应施划非机动车道,不得挤占。强调了消防安全要求,明确禁止在建筑物门厅、疏散通道、楼梯间、安全出口等区域停放或充电,禁止携带电动自行车以及电池进入电梯轿厢。
同时,健全回收体系,促进绿色置换,鼓励生产者、销售者、维修者通过以旧换新、折价回购等方式回收废旧和不符合强制性国家标准的电动自行车。严禁随意丢弃废旧电动自行车和电池,废旧电池按固体废物污染防治规定处置。
9月/1日
起
甘肃
《武威市电动车管理条例》实施
《武威市电动车管理条例》覆盖电动车生产、销售、登记、停放、充电及通行全链条。其中明确,电动车须依法登记,不符合国家标准的车辆设三年过渡期,过渡期内登记备案方可上路,期满后禁行。未悬挂号牌上路将面临50元罚款,未按规定佩戴安全头盔且拒不改正的,将被处以30元罚款。
为筑牢安全防线,《条例》规范停放充电行为,严禁居民小区私拉电线充电,并对互联网租赁电动车投放实行总量管控,鼓励公众举报违法行为。
9月/1日
起
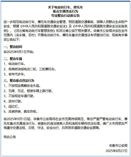
河北
辛集市严查电动自行车、摩托车
重点交通违法行为
9月1日起,辛集市公安局在全市范围持续高压、常态严查严管电动自行车、摩托车重点交通违法行为。
重点整治:
·不按规定佩戴安全头盔。
·无牌、无证、报废车辆上路行驶。
·不按规定车道行驶。
·逆向行驶。
·闯红灯。
·改装拼装、飙车炸街。
9月/1日
起
湖北
广水公布低速电动车禁行区域
9月1日起,广水全市范围内开展三轮、四轮低速电动车交通违法专项整治行动。
重点整治:未登记号牌或未取得相应驾驶证驾驶三轮、四轮低速电动车;三轮、四轮低速电动车违法载人;擅自拼装、改装;闯红灯、逆向行驶、酒驾醉驾;未按规定佩戴安全头盔等交通违法行为。
同时,在应山办事处设置禁行区域:航空路(科技路至四贤路)、文化一路(广安路至三环路)、文化二路(东大街至广安路)、育才路(广安路至三环路)以上区域禁止三轮、四轮低速电动车通行。
以上政策不仅强化了道路交通安全监管,也更注重消防安全和公共秩序,广大车主们务必积极了解并遵守地方规定,共同营造更加有序、安全的出行环境。
1
END
1
1、【喜讯】浙江省自行车电动车行业协会入选2024年浙江省社会组织品牌展示名单
